Life Architecture

Information System Outcomes by Design.  Specific Architecture that unambiguously specifies the desired business model to realise the intended goal.

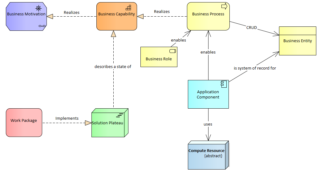
Life Architecture: The Ontology for Architecture

The Architecture ontology is the set of subjects/things and the relationships between them that the Architecture expresses. These are necessarily communicated using a notational language. Archimate, the UML and BPMN are all specifications of notations and languages that clearly and unambiguously express and communicate an Architecture Model. Each covers different aspects of the Architecture subject area. As much as their value is in the precise definition of what the Architecture Model is communicating, they also help an Architect focus in on what is important, versus that which is irrelevant to the Architecture.
This viewpoint specifies the essential elements and associations of an Architecture Model using the Archimate notaition.